硅谷顶级投资人 Ben Horowitz 在《创业维艰》里提到:“在科技型竞争当中,明天和今天看起来完全不同。”在科技行业,变化之快不用赘述。“快”意味着“变”,如果不能随势而变,且不说被对手超越,甚至不如于昨日的自己。
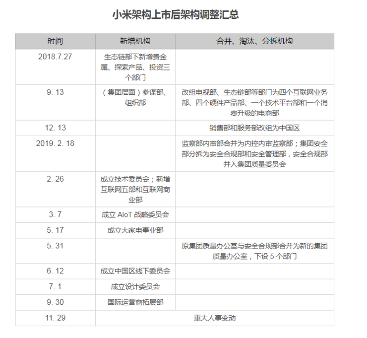
在国内科技公司中,求变的企业大有所在;但其中像小米这样快速调整变化的公司并不多——自 2018 年 7 月 9 日上市以来,小米在企业变动方面总计调整达 12 次(包括组织架构调整以及高管人员变动)。
而在这调整背后,隐藏着小米的「变」与「势」。传承与未来
成立于 2010 年的小米,即将迈入十年大关。
纵观小米的整体架构变化,可以以上市为节点分为两个阶段。其中,上市前的组织架构,总体上呈现的是扁平化管理;这种管理模式对创业初期的小米来说,能够实现快速决策、快速增长、以快应变。但对于已拥有近 2 万名员工、并且成功上市的小米来说,扁平化管理方式已不能满足小米的发展需求。
于是,在上市完成之后,小米开始求变。

雷锋网(公众号:雷锋网)整理




