关于人工智能的发展,可以追述到60几年前,但因为技术的原因数次沉寂,直到深度学习的出现,让人工智能再次掀起热潮。那,什么是深度智能呢?2021年深度智能的发展趋势又是如何的呢?
导语
2020年,我国网络基础设施建设已经位居世界前列,信息技术应用持续发展。计算能力、数据资源和核心算法的进步推动人工智能的快速商业化应用。另一方面,多年来的城市智能化治理和建设积累了海量的视频监控数据资源,再加上资本对人工智能算法领域的不断投入,各方面的资源储备为人工智能技术在视频监控行业的大规模商用创造了条件。
随着人工智能技术深度应用,视频分析技术智能化发展,视频监控已从被动识别过渡到了主动获取、分析、预测的阶段。视频监控与视频分析、深度学习、云计算等领域资源不断整合,摄像头的功能不断深化、使用场景不断丰富,成本、算法、带宽容量不断优化,产业边界不断拓宽。
人工智能、深度学习浪潮直观的反映出行业往深度智能阶段发展的趋势走向,这并非偶然现象,几大应用市场需求的驱动,上游深度学习芯片和算法的开源,行业所具备的天然的海量数据训练集特征等多维因素一起推动了安防走向深度智能化。
01
什么是深度智能
智能视频分析(IV,IntelligentVideo)源自计算机视觉(CV,ComputerVision)技术,计算机视觉技术是人工智能(AI,ArtificialIntelligent)研究的分支之一,它能够在图像及图像描述之间建立映射关系,从而使计算机能够通过数字图像处理和分析来理解视频画面中的内容。而视频监控中所提到的智能视频技术主要指的是“自动的分析和抽取视频源中的关键信息”。
如果把摄像机看作人的眼睛,智能视频系统或设备则可以看作人的大脑。智能视频技术借助计算机强大的数据处理功能,对视频画面中的海量数据进行高速分析,过滤掉用户不关心的信息,仅仅为监控者提供有用的关键信息。智能视频解决方案以数字化、网络化视频监控为基础,用户可以设置某些特定的规则,系统识别不同的物体,同时识别目标行为是否符合这些规则,一旦发现监控画面中的异常情况,系统能够以最快和最佳的方式发出警报并提供有用信息,从而能够更加有效的协助安保人员处理危机,切实提高监控区域的安全防范能力。
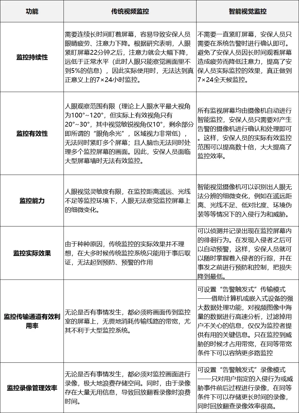
通过如下一些简单的对比,我们可以看出传统视频监控和智能视觉监控之间的不同:
从以上对比中我们可以看出智能分析技术的好处,但从这些年智能分析技术的应用来看,其并未实现大面积商用,究其原因主要是过去技术不够成熟、应用效果不够理想,传统的智能分析技术由于算法是人为根据不同的场景和应用需求进行设计,在适应性上需要人为不断的改善和提升。技术在特定的环境下有良好的性能,但是一旦环境等因素发生变化,传统的智能分析算法在应用上的性能就会降低。
传统智能分析算法存在不可突破的局限性,限制了智能分析技术的进一步发展,直到2012年之后,深度学习算法带来了突破,深度学习作为一种技术思想,其理论和技术本身并不是一种新鲜事物,但是随着硬件计算能力的突破和海量数据的积累,深度学习在各个领域的智能应用取得了重大突破。
02
安防行业落地应用
近两年,基于深度学习的人工智能在安防市场的应用越来越深入,尤其是车牌识别、人脸识别等技术得到了大规模的应用,并获得了非常不错的应用效果。
当然,这些都是底层的技术问题,用户对此并不关心,也不需要关心,对于用户来说,人工智能技术的应用能否真的提升效率,而不是浮于表面的漂亮概念,才是最重要的。而因为智能化应用的特殊性,只靠单个产品,并不能真正带来巨大的效果提升,实现人工智能的安防应用对用户来说,必须是整体的解决方案才有价值。这意味着用户对于项目的整体智能化需求更加明确。
以公安行业的应用为例,公安行业用户的迫切需求是在海量的视频信息中,发现犯罪嫌疑人的线索。而这个需求的实现,需要智能的前端摄像机,通过实时分析视频内容,检测运动对象,识别人、车等属性信息;然后需要汇总海量的城市级信息到后端人工智能的中心数据库进行存储,再利用强大的计算能力及智能分析能力,对嫌疑人的信息进行实时分析,最终给出最可能的线索建议。
再比如,一个成熟的金融智能化方案,单点的智能化最后必须嵌入到银行的系统中,与其他安防设备一起,如报警主机、门禁、IP对讲等,通过软件平台进行综合管理,才能真正实现智能化系统的价值。
对于人工智能的行业化应用来说,算法、芯片以及大量的数据训练,确实是发展的重要因素,但是能不能有效地把技术与应用场景有效结合起来,形成切实可行的整体解决方案,才是决定“AI+安防”是否能切实发展最核心的因素。如果一项技术无法依赖在数据处理技术上面的优势,去实现产品到商品的转变过程,那么技术的发展并没有实际的应用意义。
03
深度智能未来趋势
1.成本降低
智能安防系统的成本远高于传统安防,随着AI技术的普及,单体产品和系统价格将会逐渐下降。随着上游软硬件国产化程度不断提高,传统监控产品价格下降至3600元左右,而AI监控系统价格在20000元左右,以现存公安监控系统为例,目前公安视频监控系统共有2300万路,以20%的AI升级换代计算,可以带来920亿元的市场增量。
2.算法标准统一
统一的协议标准是视频监控行业发展的必然趋势。人脸识别、视频结构化等AI技术的算法标准一致,供应商之间的协议标准统一,将会使得不同品牌前中后端互相识别,实现数据互通互享。
3.带宽容量进一步扩大
AI视频监控系统的海量数据会占据很大带宽容量,如果与客户的其他业务共用网络通道,将影响其他业务网络通信质量。边缘计算等新一代技术的应用将在一定程度上减少数据流量,但视频取证等功能仍然会占据较大的带宽,因此服务器等全部基础设施将会进一步提高。
结语
安防行业作为人工智能技术天然的训练场和应用场,对于人工智能的落地应用有着迫切的需求,基于安防行业的天然属性,未来安防行业的人工智能化必将迎来巨大的发展。而当前人工智能技术的迅猛发展,积极推动着安防领域向着一个更智能化、更人性化的方向前进。




