一向“柔风细雨”的房地产市场,今年动了真格。
4月3日,央媒《经济日报》发了一个报道,盘点了各地祭出的调控措施,还有各部门实行的行政、金融、土地多种手段。
我总结了一下,大概有3个方面的内容。
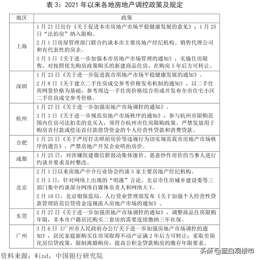
1,以各大热点城市为主的限购、限贷、限售政策,持续加码。
拿最近几天来说,3月31日,连涨多年的西安终于出手,新房和二手房均需网签满5年方可交易,调控目标直指投资客。
随后的4月2日,广州加码调控,人才房限售3年,新房实行“限价”,严打中介参与炒房,涉嫌有罪的要追究法律责任。

在西安和广州之前,上海、深圳、杭州、北京等多个热门城市,都已经使出了前所未有的严苛手段,提高增值税交易年限,发布二手房参考价,买房实行摇号积分,延长房屋限售时间。
这篇报道中提及了一个数字:短短3个多月时间,各地出台房地产调控政策已累计超过100次。
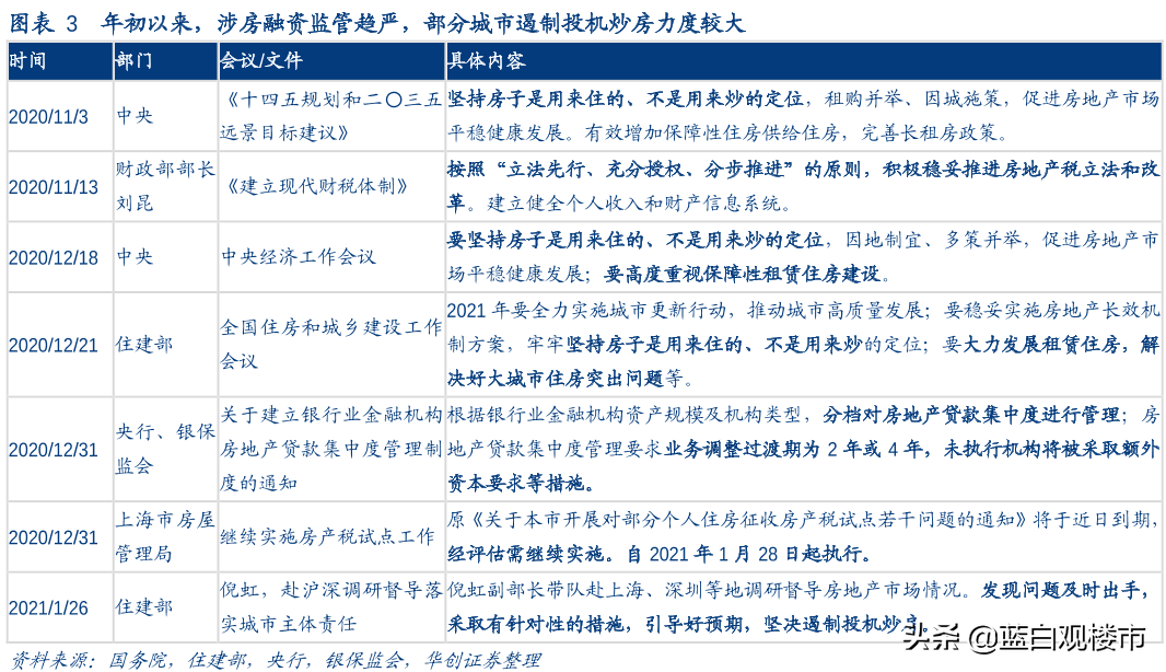
2,住建部、央行、自然资源部等部门发布的行政、金融、土地手段,更具创新性。
比如,从1月下旬至3月份,,住房城乡建设部副部长倪虹相继赴上海、深圳、北京、杭州、无锡、成都、西安等城市调研,要求坚决遏制投机炒房,这是以前从来没有过的。
还有央行实施“房地产贷款集中度管理制度”,给各家银行房地产贷款定下硬性指标,遏制信贷资源流向楼市,前几天央行还专门召集24家银行开了座谈会,再次重申压制房贷额度,建行、交行、招行等多家银行也都在业绩会上表了态,将会严格审批房贷,压降房贷额度。
与此同时,自然资源部发布宅地出让“两集中”政策,遏制房企竞逐“地王”之风,各大热点城市已经陆续公布了今年的土地出让计划,一年供地3次,每次加大供地规模,可以预见的是,在强大的供应量下,非热点地块的溢价率必然会持续走低,从而压制房价上涨。
3,严打经营贷等违规行为,力度之大,堪称罕见。
所谓经营贷,本来是指服务于中小企业主或个体工商户,借款人可以通过房产抵押来获得银行贷款,这些钱用于其企业或个体户的经营需要。
这类贷款的利率很低,去年因为宽松的货币政策,需要支持实体经济发展,不少银行的房抵经营贷利率降至4%以下,个别优质企业甚至能拿到低至3.65%的利率,对比同期的动辄5.4%以上房贷利率,“利差”直观可见,且可以先息后本还贷。
不少投机者名下注册一个空壳公司,然后把名下的全款房做抵押,就能顺利从银行贷出来低利率的款项用于购房,这种行为其实就是“骗贷”。

以前,因为按揭、房抵贷都是优质业务,银行对这种行为都是“睁只眼闭只眼”。
现在,在监管的高强度压力下,多个热点城市的银行开始“收网”行动,查首付,查企业资金流水,查购房资质,只要查到经营贷流入楼市的情况,抽贷,断贷,写入征信记录,骗贷触碰银行利益的甚至会“入罪”。
在梳理了如此繁多的调控政策后,这篇文章给出了一个结论:“房住不炒”的底线,不容突破。
这句话说得掷地有声,回顾过去这些年,我们还几乎没看到过,炒房客为自己的行为付出了什么代价,各地无非就是“严防死守”,不断提高购房门槛,延长社保个税年限,对多套房的投机者来说,他们要付出的只是房产的折旧成本,在高涨的房价面前,这点成本几乎可以忽略不计。
事实上,今年楼市跟以往最大的不同,就是政策端开始对“囤房者”实行“严刑峻法”了。
前几天看《检察日报》发的新闻:倒卖二手房遇资金链断裂,涉案1.1亿,北京“南城房姐”被判了无期徒刑。
这位京城圈内有名的“房姐”,交易的房产主要分布在丰台、东城、西城、朝阳等区域。
至于具体手法,仍是“低买高卖”,“囤积居奇”。
第一步,她先是从房屋中介机构获取二手房房源信息,筛选和锁定一些业主比较着急套现的单子。
第二步,利用卖房人急需现金的心理,低价吃进房产,并安排指标人(即符合北京购房资格的人员)背房(即登记为目标房产所有人),从而持有大量二手房房产。
第三步,等寻求到愿意出高价买房的人员时,再将手里的房源大幅加价卖出。
这些环节说起来简单,实则需要大量绕开限购、限售、限贷的“灰色”操作,一般的“囤房客”还真做不到。

用北京市检察院第二分院第一检察部检察官陆昊的话来说:“对这种竭力钻营政策漏洞,妄图操控二手房源,谋求高额利润的人,我们需要多措并举来确保‘房住不炒’。”
不管是经营贷“入罪”,还是“囤房客”判了无期,还有央行、住建部的行政、金融、土地等调控政策,包括京沪广深、成都、西安、广州等地持续加码的措施,抑或是都说明了一个风向:今年的楼市调控,将是有史以来最严厉的。
还抱有侥幸心理,试图通过假离婚获得购房资格,用经营贷、消费贷凑首付,用借来的钱撬动高杠杆,试图“打新房”、“快进快出”的人,大可以去试一试,囤的房子越多就越烫手,被查出来的漏洞也越多。
有些事可能会迟到,但绝不会缺席。




