为引导市民合理储备必要的家庭应急物资,提升家庭应对突发事件的应急能力,根据国家有关部门要求,针对武汉市易发洪涝灾害、夏季高温炎热等特点,结合应急安全防护要求,积极征求多方意见并召开专家咨询论证会,组织编制了《武汉市家庭应急物资储备建议清单》基础版和扩充版,倡导家庭储备应急物资,增强广大市民应急防灾减灾意识。
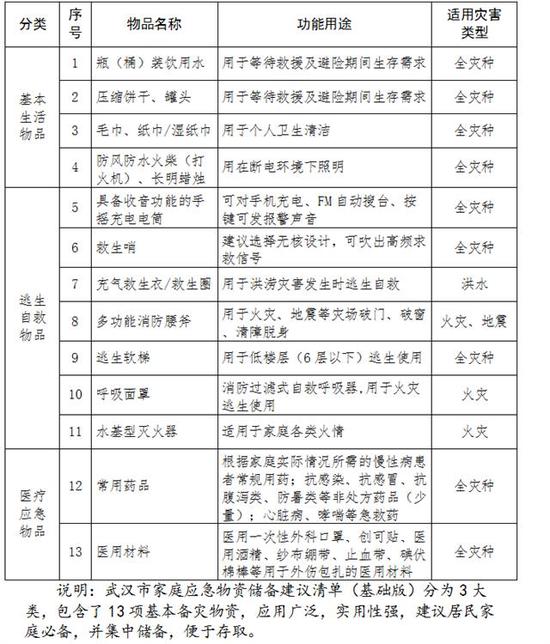
建议清单分基础版和扩充版。基础版为常见灾害和适用全灾种所需物品,分基本生活物品、逃生自救物品、医疗应急物品3大类,包含了最基本的13项应急储备物资。扩充版以全灾种为考量,分食品、生活用品、应急物品、应急药具及重要文件等5大类、17小类,包含了77项备灾物资。扩充版建议清单建议居民根据自身的居住环境、地域特点、家庭成员、以及武汉地区可能面临的主要灾害类型等实际情况,进行有针对性的扩充储备。
家庭应急物资建议清单中的物品,绝大部分都是日常用品,市民可根据需要在商场、超市、专业市场或网上均能购买到。武汉市应急管理局对市民储备家庭应急物资提出3点建议:一是选购资质合法、信誉良好的生产经营企业提供的应急物资;二是优先储备基础版的应急物资品种,并根据家庭需要选择储备扩充版的应急物资品种;三是熟悉掌握应急物资的正确使用方法,定期对应急物资状况进行检查,并及时更换已过保质期的应急物资。
武汉市家庭应急物资储备建议清单(基础版)

武汉市家庭应急物资储备建议清单(扩充版)










