上海中心气象台2021年2月2日5点钟发布今天和明天上海市天气预报: 多云到晴,明天多云。东北风4-5级,沿江沿海地区阵风6级,中午都转3-4级,夜里东南风3-4级,明天南到东南风4-5级阵
2021-02-02 09:14:28
市疾控中心日前发布新冠疫苗接种场所预防核酸环境污染工作指引。根据指引,注射完成后,应有专人负责监督受种者将按压接种部位的棉签统一废弃在指定的回收容器内,不得带离现 ...
2021-02-02 09:11:02
在2020年特殊的一年,年终奖不光反映了企业经济效益和员工关怀,也成为职场人向自己一年付出做出的交代。智联招聘2月1日发布的《2020年白领年终奖调研报告》显示,今年已确定能拿 ...
2021-02-02 09:03:29
尚未进入老年阶段的青少年,对自己的养老经济来源更为担忧。日前,在一场线上研讨会上,国务院发展研究中心研究员邱月提出这个判断。 在邱月开展的一项调查中,2018年有七成中 ...
2021-02-02 08:50:46
在上周举行的2021世界极限运动会X Games美国阿斯彭站上,青蛙公主谷爱凌拿到两枚金牌和一枚铜牌,成为第一位在冬季极限运动会上拿到冠军的中国选手。而小谷的目标早已锁定北京冬奥 ...
2021-02-02 08:37:02
从跌跌撞撞到一路逆袭原来风云是这样的卫星 [十四五时期我国共计划发射7颗风云气象卫星。到2035年,我国气象综合实力要达到世界先进水平,气象深度融入民生保障和行业发展,气象 ...
2021-02-02 08:25:22
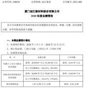
报告期内归属于上市公司股东的净利润28,430.87万元32,383.82万元,比上年同期增长245.41%-293.43%;基本每股收益1.87元/股2.13元/股。 报告期内,公司传统主业保持稳健增长尤其是海外各子公
2021-02-01 11:11:05
挖贝网1月31日,迅游科技(300467)近日发布2020年业绩预告,预计业绩扭亏为盈。报告期内归属于上市公司股东的净利润3,000万元-4,000万元,上年同期亏损118,621.36万元;基本每股收益0.
2021-02-01 11:10:55
证券时报e公司讯,华康股份(605077)1月31日晚披露IPO网上发行中签结果,中签号码共中签号码共有26226个,每个中签号码只能认购1000股华康股份A股股票。
2021-02-01 11:10:34
证券时报e公司讯,华锐精密(688059)1月31日晚披露IPO网上发行中签结果,中签号码共7482个。
2021-02-01 11:09:56
挖贝网1月30日,浪潮信息(000977)近日发布2020年业绩预告,预计业绩同向上升。报告期内归属于上市公司股东的净利润135,000万元163,000万元,比上年同期增长45.36%75.51%;基本每股收益
2021-02-01 11:01:56
春节即将到来,知名汽车养护服务品牌途虎养车宣布:今年继续进行春节不打烊活动,这也是途虎养车春节不打烊进行的第五年。 服务不打烊 春节有保障 途虎养车的工场店已覆盖全国
2021-02-01 11:01:45
自从2020年下半年以来,欧菲光集团股份有限公司(下称欧菲光,002456.SZ)股价表现频频陷入颓势。 以2020年7月中旬23.62元/股为起点,欧菲光一路下跌,到年末只剩13元/股,累计下滑近5
2021-02-01 11:00:53
@国是直通车 2月1日消息,中国黄金协会1日发布2020年数据数据:2020年,全国黄金实际消费量820.98吨,与2019年同期相比下降18.13%。其中:黄金首饰490.58吨,同比下降27.45%;金条及金币2
2021-02-01 11:00:43
1月29日晚间,中国中免与上海机场同时发布公告称,双方签订了关于免税店租金的补充协议,中国中免2020年应付租金同比减少70%,而上海机场因此确认2020年度免税店租金收入11.56亿元。 ...
2021-02-01 11:00:25
果然是爆雷之夜! A股上市公司2020年业绩预告披露渐近尾声,绩差公司业绩进入密集发布期。截至1月29日20点,A股当天共有144家上市公司披露2020年业绩预告,其中,续亏和首亏的上市公 ...
2021-02-01 10:59:56
70余股业绩预亏,三峡新材几乎亏掉公司市值 一个接一个业绩雷接踵而至。证券时报数据宝统计显示,昨晚共有超70家公司发布业绩预亏公告,这些公司股东户数合计超300万户,以预告
2021-02-01 10:59:44
1月29日,来自权威视察调查机构Canalys的最新数据显示,2020年中国智能手机市场出货量华为(包括荣耀)、OPPO、vivo、小米、苹果分别位居排名前五。 根据报告显示,2020年,华为在中国
2021-02-01 10:59:22
挖贝网1月30日,莫高股份(600543)发布2020年年度业绩预告:预计2020年度实现归属于上市公司股东的净利润约200万元,与上年同期(法定披露数据)相比将减少约2540万元,同比下降92%左
2021-02-01 10:59:12
挖贝网1月29日,美尔雅(600107)近日发布2020年业绩预告,预计业绩同向上升。报告期内归属于上市公司股东的净利润6,000万元至7,500万元,与上年同期相比,将增加2,054.81万元至3,554.81万
2021-02-01 10:58:48