(2021年5月8日,广州)广汽丰田首款插电式混合动力SUV——威兰达高性能版,即日起全面发售,共推出劲擎版、劲擎四驱版、激擎四驱版三款车型,厂商建议零售价为25.88-29.98万元。

威兰达高性能版在一场实景云直播中发布上市。在此次新车发布会中,广汽丰田打造了一场独特高能的威兰达畅享自驾露营之旅,充分展示了威兰达的高能产品力及其赋予的惊奇生活体验,并通过线上线下联动,与消费者一起探讨斑斓多姿的生活方式。汽车的角色逐渐从出行工具转变成生活伙伴,以威兰达高性能版为代表的威兰达家族与消费者追求的品质生活正是天然的CP。

作为丰田TNGA-K高端平台打造的全新中型SUV,威兰达自2020年上市以来,为消费者带来高品质、高价值的SUV用车体验,深受消费者喜爱。2021年,威兰达继续加码,推出高性能版,以更运动的造型、更燃情的驾趣回馈广大消费者。新车定位为TNGA高性能SUV,采用丰田先进的PHEV插电混合双擎动力科技,集EV纯电动和HEV混动于一身,提供“一车双用”的独特驾享体验,为消费者带来更多惊奇与高能时刻。

阵营再壮大,威兰达家族全新集结
伴随威兰达高性能版车型的加入,全新集结的威兰达家族车型阵容已扩充至15款,涵盖2.0L自然吸气、2.5L双擎混动、2.5L插电式双擎混动3种动力,以及DTC智能四驱、DTV动态矢量四驱、E-FOUR电子四驱3种四驱系统,进一步满足消费者高价值、多元化购车需求,刷新四驱中型SUV价值标杆。

自上市以来,威兰达累计销量已突破11万辆。今年4月,威兰达实现销量10777辆,四驱车型占比40%,其中,双擎混动销量中电子四驱占比44%,持续引领中型SUV四驱消费潮流。威兰达的持续热销强势助力广汽丰田4月实现销量73900辆,同比增长16%,保持高质量增长态势。全新集结的威兰达家族将为广汽丰田注入更强的销量增长动力。

直上绿牌,畅享一车双用新“驾”值
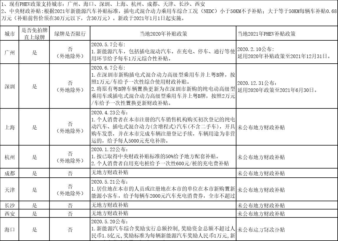
威兰达高性能版满足国家对新能源汽车的规定,免购置税、不限行,直上绿牌,实现“上牌无忧*”,可享受国家及地方新能源汽车补贴*,是名副其实的限牌城市购车新选择。另一方面,品质和可靠性是新能源车消费者关注的焦点,而卓越品控和高品质服务一直是广汽丰田的金字招牌。威兰达高性能版传承了广汽丰田高QDR基因(Quality高品质、Durability高耐久性、Reliability高可靠性),同时还享受广汽丰田独有的“电池无忧计划*”,拥有不限年限、不限里程的电池无忧保障,让广大用户享受“品质无忧”。

广汽丰田根据新能源用户群的消费模式和喜好,为威兰达高性能版推出了革新性的“云端直销”新销售模式。消费者通过下载丰云行APP注册登录,足不出户就可以看车,挑选心仪的配置及版本,全程在线完成选车、订车、下单及文件签署的全流程,透明高效,省时省力,同时还可享受广汽丰田4S优质完善的线下安心服务。即日起,就可在丰云行APP下订威兰达高性能版,在厂商建议零售价基础上,线上下订,享受直销车主权益17000元*。

除了购车方面的便利省心,凭借“电动+混动”一车双用,威兰达高性能版还为用户带来令人心动的驾享体验。作为混合动力技术的先驱,丰田已深耕电动化技术24年,技术先进且可靠,电动化车型全球累计销量超过1700万台,充分获得市场认可和用户信赖。搭载丰田PHEV插电混合双擎动力科技的威兰达高性能版,可自由切换EV电动和HEV混动模式,实现“一车双用”。

威兰达高性能版采用2.5L直列四缸发动机,匹配新一代E-CVT电子无级变速箱,配备新开发的三元锂离子动力蓄电池,可输出最大功率225kW(较威兰达双擎提升38%),动力领先同级,配合同级独有的E-FOUR电子四驱系统,给驾驶者带来肆意驰骋的驾享体验。
凭借先进的插电混合双擎动力科技,在不同行驶状态下,威兰达高性能版均能体现“强动力、低油耗、独特静谧性、低排放”四大优势,让用户感受到丰田“更高级混动”的十足魅力。

在满电状态下,威兰达高性能版百公里综合工况油耗低至1.1L*;总续航里程高达1152km,实现续航无忧。其中,EV纯电动驾驶模式的续航里程为95km*,加上热泵自动空调系统保障寒冷天气下纯电续航里程,可满足日常通勤0油耗、0排放出行;当动力蓄电池电量低时,威兰达高性能版能够自动切换HEV混动驾驶模式,HEV模式下百公里综合工况油耗低至5.2L,续航里程可达1057km。
质感再进阶,内外全面升级更出众
作为威兰达家族的最强产品,威兰达高性能版内外出众,整体质感再进阶。
外观方面,威兰达高性能版惊艳十足,全新设计的黑色高光网状格栅极具冲击力,配以竖条形LED日间行车灯,尽显精致大气;前保险杠加入哑光镀铬饰条,降低视觉重心,并提升视觉宽度,让整个前脸看起来更高级、更动感;侧裙、车尾底部护板与前脸相呼应,采用黑色高光设计,进一步提升了整车的运动感。值得一提的是,威兰达高性能版还搭载了新式19英寸双色铝合金轮毂,新增耀动红车身色,可选红黑双色车身,时尚感与运动感同时在线。

内饰方面,威兰达高性能版进一步升级,方向盘、仪表板、车门板、座椅等大面积采用高级与精致触感的软质材料包覆;全系标配的10英寸彩色HUD平视显示系统,可在驾驶过程中将必要的信息投影到挡风玻璃前,提高行驶安全性;并首次搭载12.3英寸全液晶仪表,高级感、科技感十足,带来更高品质的驾乘体验。
智行互联也实现了全新升级,搭载智能语音交互系统、车载微信及服务出行、高德/腾讯地图智能导航出行、4G车载高速网络、OTA在线升级服务等众多先进功能,且均享受3年免费无限上网流量,带来更便捷的智行互联体验。

高能再赋电,体验高品质电动化出行
充电方面,购买威兰达高性能版均可免费获赠充电桩。威兰达高性能版使用16A以上充电桩,5小时可充满*,使用随车220V充电线,连接一般家用插座即可充电。用户还可通过丰云行APP实现远程充电管理,享受“充电无忧”的便捷出行生活。

除了便捷的充电体验,威兰达高性能版还配备220V、负载功率1500W的外部供电功能,在满电状态下,可供1000W电热水壶煮热水(188壶),600W电饭煲煮饭(32煲),800W电磁炉工作(12小时)*。除了这些家用电器,音响、投影仪等娱乐设备也不在话下。驱车在外,威兰达高性能版可变身移动电站,为露营、野炊、户外影院等户外休闲生活带来更多惊奇体验;在遇到停电或者灾害等紧急情况,威兰达高性能版还能提供应急电源使用,让用户随时随地享受“来电”生活的便利。

作为国内最早实现电动化车型量销的企业之一,广汽丰田积极响应国家节能与新能源汽车发展政策,持续导入全擎动力新技术,致力于主力车型全面覆盖电动化。伴随着威兰达高性能版的到来,广汽丰田“全方位电动化”战略进一步提速,今后广汽丰田将继续根据消费者的需求推出更多电动化产品,为汽车产业的可持续发展做贡献,助力中国实现2060年碳中和目标。

*即日起至2021年12月31日(以购车发票日期为准),锂离子电池享8年或20万公里保修政策外,为非营运使用性质车辆购买电池无忧保险(以行驶证中“使用性质”为准),锂离子电池可享“不限年限,不限里程”的无忧保障。限首任车主享受,或车辆在进行二手车交易时经由广汽丰田授权经销商提供相关服务并系统备案,二手车购买方方可继续享受电池无忧保障。
*5月8日起,在厂商建议零售价基础上,线上下订,享受直销车主权益17000元,有效期限3个月,详情请咨询广汽丰田销售店或致电广汽丰田顾客服务中心。
*2.5L劲擎版车型综合工况油耗1.1L/100km(以上数据与中华人民共和国工业和信息部备案一致)
*上述续航里程为2.5L劲擎版车型在NEDC工况下测量及推算得出,纯电续航里程仅于启动电动模式(EV Mode)的情况下测得。实际行驶时,因受气候、路况、载重、使用空调系统、驾驶习惯及车辆保养等因素影响,其实际数值可能与测试值有所差异。
*使用16A以上的充电桩,因充电环境及各地区充电状况有所差异,实际充电时间可能有所不同。
*使用1000W/0.6L电热水壶、600W/3L电饭煲、800W电磁炉,因电器型号及环境温度变化等有所差异,实际使用效果可能有所不同。
*文中提到的配置部分非全系标配,详情参考车型规格配置表。
*PHEV政策支持城市政策优惠,截止至2021年5月8日,最新政策以当地官方文件为准。





